
來源:哈爾濱電氣集團有限公司
瀏覽量:
發布時間:2022-06-12
哈爾濱電氣集團海洋智能裝備有限公司(簡稱“海洋智裝公司”)是哈電集團旗下重點企業之一。作為哈爾濱工程大學與哈電集團發揮校企各自優勢,強強聯合打造大國重器、產教融合校企合作布局成果轉化、共建“產、學、研、用、服”一體化產業生態的合作平臺,海洋智裝公司致力于海洋智能裝備研制及拓展海洋裝備產業,以點帶面發展重點設備產業化智能制造、海洋新能源、海洋信息及海洋生物等智慧海洋裝備產業,積極推進國家海洋智能無人裝備產業高質量發展,成為國內領先、世界一流的海洋智能裝備制造商和供應商。
海洋智裝公司根據相關規定和實際工作需要,現面向哈電集團內部及社會公開招聘相關人員,具體事宜公告如下:

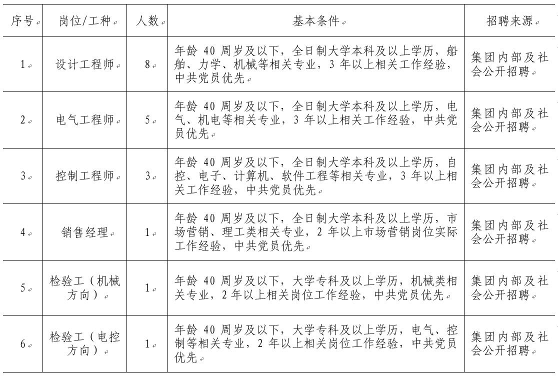
二、招聘崗位要求
詳見附件一:招聘崗位職責及任職要求。
三、報名時間及方式
1.報名截止時間:2022年6月17日。
2.集團內部應聘人員采取單位推薦與個人報名相結合的方式,應聘登記表左上角需加蓋所在企業公章或人力資源部門公章。
3.請應聘者在報名截止日期前將應聘登記表、身份證、畢業證、學位證、職稱證、職業資格證掃描件壓縮至同一文件壓縮包內,發送到郵箱:lisj@harbin-electric.com;應聘郵件名稱格式為:應聘崗位-姓名-所在單位名稱。
附件二:應聘登記表